2022~2023年度第一批魯班獎復查開始,132項工程上榜!
發布時間:2022-08-31 瀏覽次數: 7516次
關于開展2022~2023年度第一批中國建設工程魯班獎(國家優質工程)復查工作的通知
各省、自治區、直轄市建筑業協會(聯合會、施工行業協會),有關行業建設協會,解放軍工程建設協會,國務院國資委管理的有關建筑業企業:
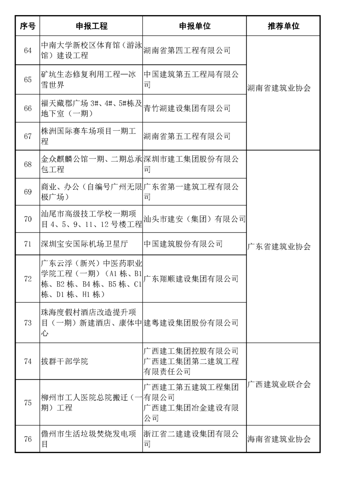
根據《關于開展2022~2023年度第一批中國建設工程魯班獎(國家優質工程)評選工作的通知》(建協〔2022〕24號)和《中國建設工程魯班獎(國家優質工程)評選辦法(2021年修訂)》(建協〔2021〕35號),我會對申報資料進行了初審,共有132項工程(名單見附件1)符合要求,列入復查計劃。現將復查工作有關事項通知如下:
一、時間安排
復查定于2022年8月22日開始。每項工程具體復查時間由復查組與各推薦單位聯系后確定。
二、有關要求
(一)工程復查嚴格執行《中國建設工程魯班獎(國家優質工程)評選辦法(2021年修訂)》(建協〔2021〕35號)和《中國建設工程魯班獎(國家優質工程)復查工作細則(2021年修訂)》(建協〔2021〕38號)有關規定。
(二)請各推薦單位積極配合工程復查,協調申報單位按照上述文件要求做好復查準備工作。
(三)復查期間若逢節假日,請提前通知有關單位,做好工作安排。
三、工作紀律
各推薦、申報單位,復查專家及相關人員要嚴格遵守黨和國家有關廉政建設的規定,認真執行《中國建設工程魯班獎(國家優質工程)評選工作紀律規定》(建協〔2021〕37號)及《中國建設工程魯班獎(國家優質工程)復查接待工作要求》(見附件2)。
附件:
1、2022~2023年度第一批中國建設工程魯班獎(國家優質工程)復查工程名單
2、中國建設工程魯班獎(國家優質工程)復查接待工作要求
中國建筑業協會
2022年8月17日
